【PPT】2026春节后复工复产安全培训-教程预览:
【PPT】2026春节后复工复产安全培训-教程内容介绍:
《2026春节后复工复产安全培训》旨在指导企业在春节假期后如何安全、有序地恢复生产。文档内容逻辑严密,从意识提升到具体操作规范,全方位覆盖了复工安全的关键环节。主要内容包括以下四个部分:
一、节后安全培训的重要性
核心目标: 强调“早收心、勤用心、快归位”,要求员工在精神状态、安全措施、隐患治理和安全责任上迅速回归工作状态。
事故原因分析: 指出全国特别重大安全生产事故的前三大原因是管理不到位(100%存在)、违法违规行为(96.9%存在)以及经验技术缺乏。
“三个不到位”与“三不”: 剖析了事故根源在于安全知识、技能、意识的不到位,表现为“不懂、不会、不注意”。
管理关键: 提出了复工抓落实的十个关键,强调领导重视、深入现场、制度落实及整改预控的重要性。
安全五步法: 提倡在工作前进行自我提问(技能、许可、风险识别、他人影响、防护用品),确保作业安全。
二、节后复工安全管控关键点
高危环节管理: 重点强调了交叉作业(需签订协议、明确职责、专人协调)和承包商管理(杜绝“以包代管”,严格资质准入和教育培训)。
“20个必有”原则: 详细列出了各类作业的安全硬性规定:
安全培训: 有操作必有规程,有培训必有确认。
现场安全: 有危险必有警示,有操作必有防护,有紧急情况必有预案。
作业安全: 特种作业必有证件,高空作业必有三宝,有动火必有灭火器,有检修必有断电挂牌。
电气安全: 有特危必有联锁,有设备必有接地,有明线必有穿管,有按钮必有标识,有粉尘必有防爆。
机械安全: 有轮必有罩,有轴必有套,有台必有栏,有孔洞必有盖板,有轧点必有挡板,有气瓶必有扳手。
三、节后复工安全意识提升
意识重于技能: 引用数据表明98%的事故由人为因素引起,其中90%以上是安全意识薄弱。强调“安全第一、预防为主、综合治理”。
安全实践三大法则: 安全知识胜于安全设施,安全意识强于安全知识,安全意愿强于安全意识。
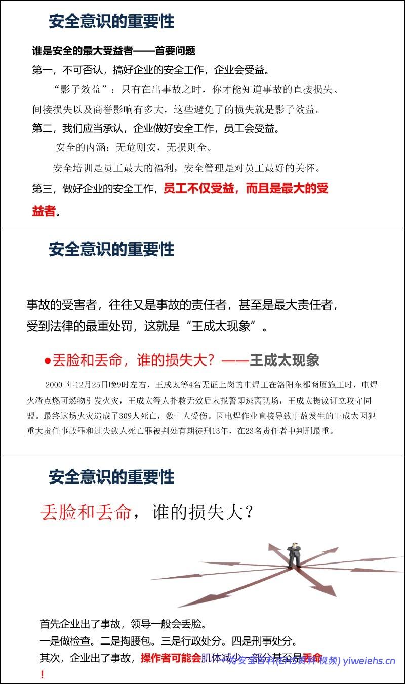
安全为了谁: 阐述安全最大的受益者是员工自己及其家庭。通过“王成太现象”和“葛麦斯安全法则”警示违章的惨痛代价,倡导“我要安全”而非“要我安全”。
四不伤害原则: 不伤害自己、不伤害他人、不被他人伤害、保护他人不受伤害。
隐患治理: 强调“防微杜渐”胜于“亡羊补牢”,杜绝侥幸心理,关注细节,消除“三违”(违章指挥、违章作业、违反劳动纪律)。
四、节后复工安全知识学习
基础须知: 包括虚心学习技能、遵守“安全三原则”(整理整顿、维护保养、标准操作)、接受三级安全教育、严格遵守“五严禁”(如禁火区吸烟、酒后上岗等)。
警示标志与防护用品: 介绍了红黄蓝绿四种安全色的含义,以及头部、眼面、呼吸等十大类劳动防护用品的正确佩戴。
专项安全操作规程:
设备操作: 防止夹卷事故,严禁戴手套操作旋转设备,强调停机测量和清理切屑。
用电安全: 讲解触电类型、规律、急救方法(心肺复苏)及检修措施(停电、验电、放电等)。
防火安全: 介绍燃烧条件、灭火方法(冷却、窒息、隔离、抑制)、灭火器使用及火灾逃生“三要三救三不”。
行业“十不准”: 涵盖了电焊气割、起重作业、电气安全、高处作业、施工现场、安全行车、井下用电等多个领域的具体禁令。
事故处理: 重申“四不放过”原则(原因未查清、责任人未处理、整改措施未落实、有关人员未受教育不放过)。
















































