【PPT】节后复工复产安全培训-课件预览:
【PPT】节后复工复产安全培训-课件内容介绍:
《节后复工复产安全培训》,旨在指导企业在春节等长假后如何安全、有序地恢复生产。文档内容结构清晰,主要分为五个核心部分:
1. 节后安全培训的重要性
核心理念:强调“安全生产红线”,即发展决不能以牺牲人的生命为代价。方针为“安全第一,预防为主,全员履责,综合治理”。
心态调整:提出员工需做到“早收心、勤用心、快归位”,确保精神状态、安全措施、隐患治理和安全责任“四个到位”。
常见问题:指出节后易出现安全知识、技能、意识“三不到位”的情况。
安全五步法:提倡在工作前进行自我提问(技能、资质、风险识别、他人安全、防护用品),确认安全后再作业。
2. 复工任务“七个一”
文档明确了企业复工复产必须执行的七项具体任务:
组织召开一次专题会议。
进行一次全面安全检查。
组织一次全员复工复产安全培训。
以班组为单位组织一次安全专题班前会。
制定一份复工复产方案。
制定一套应急处置方案。
实行复工复产每一次高危作业安全条件双审。
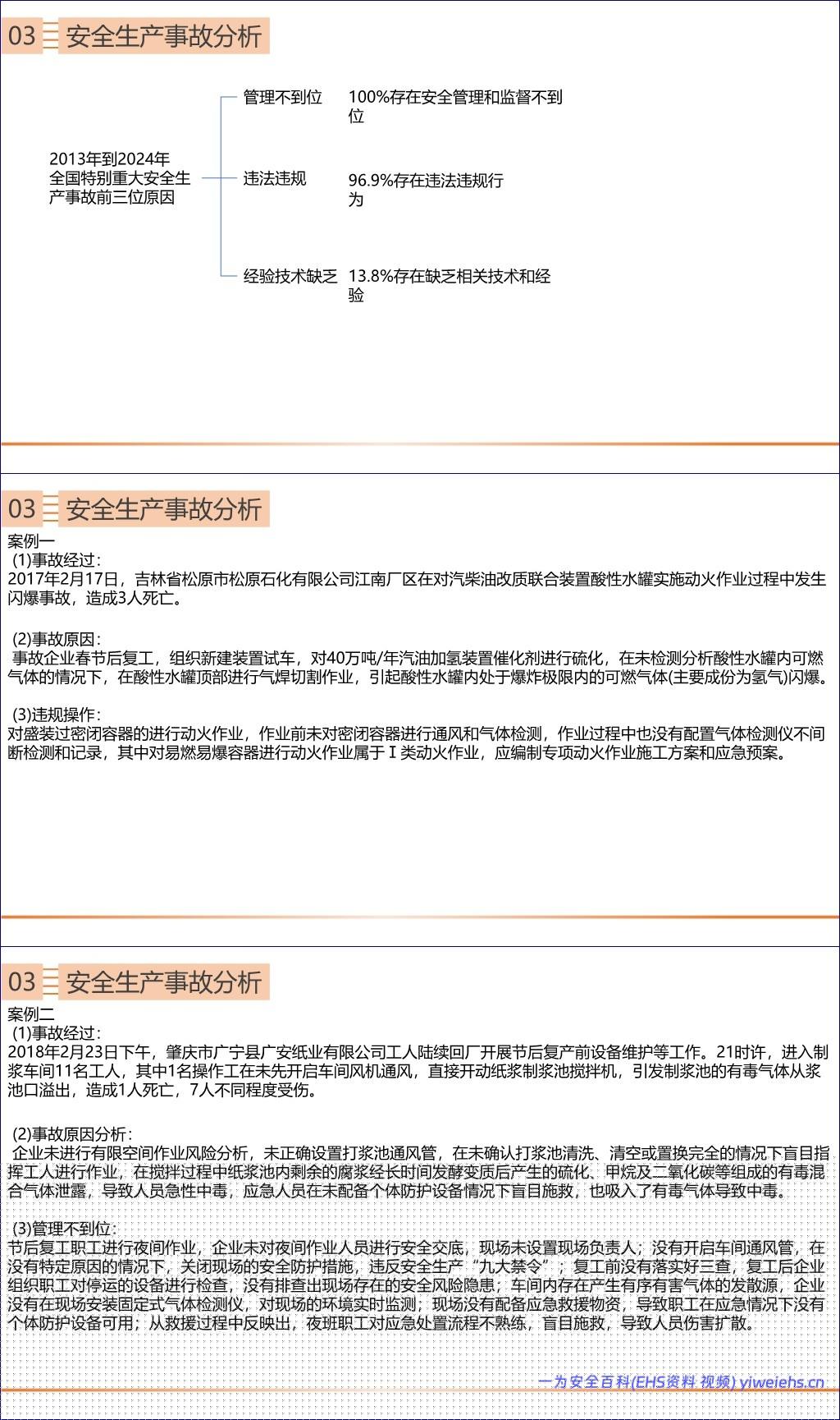
3. 安全生产事故分析
理论模型:介绍了“海因里希法则”(1:29:300比例,强调消除不安全行为和状态)和“轨迹交叉理论”(人的不安全行为与物的不安全状态在时空交叉导致事故)。
事故原因:分析了人的因素(违章操作、指挥、违反纪律)和物的因素(设备缺陷、防护缺失)。特别指出了麻痹侥幸、懒惰蛮干等心理因素。
数据统计:2013-2024年全国特别重大事故前三位原因为管理不到位、违法违规、经验技术缺乏。
典型案例:
案例一:吉林松原石化动火作业闪爆事故(未检测气体、违规动火)。
案例二:广东肇庆纸业有限空间中毒事故(未通风、盲目施救、夜间作业管理缺失)。
4. 从业人员安全须知(安全生产基础知识)
视觉识别:详解安全色(红禁、黄警、蓝令、绿通)及安全标志的排列顺序。
行为准则:
“四不伤害”:不伤害自己、不伤害他人、不被他人伤害、保护他人不受伤害。
“五严禁”:严禁禁火区吸烟、严禁酒后上岗、严禁拆除安全装置、严禁触摸无关设备、严禁串岗睡岗。
设备与环境:强调“四有四必”(有台必有栏、有洞必有盖、有轴必有套、有轮必有罩)。
危险作业管控:详细列出了动火、有限空间、高处、吊装、临时用电、电房作业、危化品泄漏及机械伤害的风险点及具体防范措施。
有限空间:坚持“先通风、再检测、有监护、后作业”。
高处作业:安全带高挂低用,严禁上下投掷物料。
吊装作业:严格执行“十不吊”。
临时用电:三级配电二级保护,一机一闸一漏一箱。
劳保用品:介绍了十大类防护用品,强调“三证一标”,并展示了安全帽、安全带等的正确佩戴方式。
教育培训:重申“三级安全教育”(厂级、部门、班组)及特种作业持证上岗要求。
5. 安全生产相关法规
新安全生产法亮点:列举了十大亮点,包括强化“三个必须”、明确主体责任、推行注册安全工程师制度、加大追责力度等。
规章制度:企业应建立安全生产责任制、操作规程、教育检查制度、事故处理及奖惩制度等。
员工权利与义务:
义务:遵章守纪、接受培训、报告隐患、正确佩戴劳保用品。
权利:知情权、批评检控权、拒绝违章指挥权、紧急撤离权、工伤保险与求偿权。
文档最后强调:“您的安全就是家人最大的幸福”。














