【PPT】开年第一课:春节复工安全培训-课件预览:
【PPT】开年第一课:春节复工安全培训-课件内容介绍:
《开年第一课:春节复工安全培训》,旨在通过事故通报、原因分析及具体措施,指导企业在春节后安全复工复产。主要内容分为四个部分:
1. 事故通报与警示
严峻形势: 文档指出2026年2月1日至19日期间,全国发生13起较大及以上事故,造成71人死亡。其中爆炸爆燃类事故死亡人数最多(占39%),特别是烟花爆竹违规经营(如“下店上宅”、超量储存)导致的惨剧频发。
典型案例分析: 回顾了2016年至2025年春节期间发生的15起典型事故,涵盖烟花爆竹非法生产、化工企业复工试车未检测气体、矿山设备故障、建筑施工坍塌、交通超载及粉尘爆炸等。
核心教训: 违法生产、违规操作、设备带病运行、节后思想松懈是事故主因。国务院安委办对多起严重事故进行了挂牌督办,强调安全生产红线。
2. 为什么要开展复工安全管理?
节后综合症: 员工在长假后容易出现身心疲惫、注意力不集中、情绪波动大等问题,处于“不在状态”。
高风险叠加: 复工复产期间,设备设施可能因停用出现故障,新员工上岗培训不足,企业为追求“开门红”可能超负荷生产,加之春运返程人流物流密集,风险极高。
历史数据: 过去十年春节前后是事故高发期,复工复产、违规操作和非法生产是三大主因。
3. 复工安全工作项目(“三个一”措施)
制定一个方案: 召开安全会议,研究制定切实可行的复工复产方案,明确安全职责,制定应急预案并演练。
开展一场培训: 对返岗员工进行安全知识再教育,克服“节后综合症”;对新员工和换岗员工严格执行“三级”教育培训,特种作业必须持证上岗。
组织一次检查: 坚持“先排查、后复工”原则。重点检查生产设备、电气线路、消防设施、危化品储存等。严禁使用易燃液体擦拭设备,严格执行有限空间作业规范。
4. 如何开展复工安全工作(4M+1E要素)
人(Man): 关注员工思想动态,重申安全制度和操作规程,推行“安全工作五步法”(思考技能、许可、风险、影响、防护)。
机(Machine): 检查电气设备及临时用电规范,对机械设备进行清洁、润滑、调试,确保连锁装置有效。
料(Material): 规范危化品的使用与管理(标识、通风、防泄漏、分类存放),加强原辅料领用堆放管理。
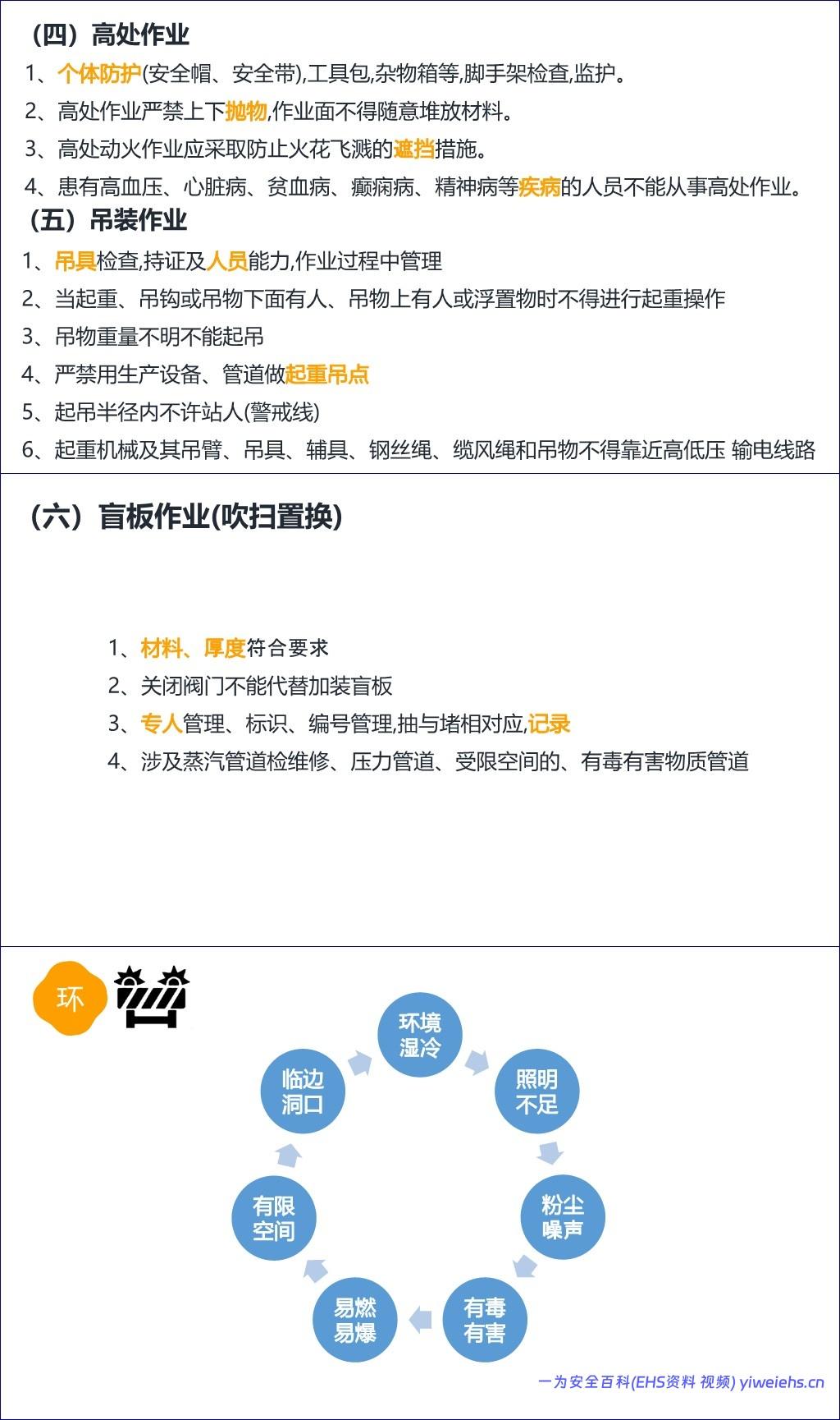
法(Method): 严格执行特殊危险作业审批制度,包括有限空间、动火、粉尘、高处、吊装及盲板作业,落实各项安全技术措施。
环(Environment): 排查厂区及车间环境隐患,确保通道畅通、照明充足、通风良好,消除湿冷、易燃易爆等环境风险。
案例示范: 列举了深圳某公司的复工流程,包括祭拜(电子鞭炮)、开工典礼、签署责任书、分层级安全检查及全员警示教育培训。

























