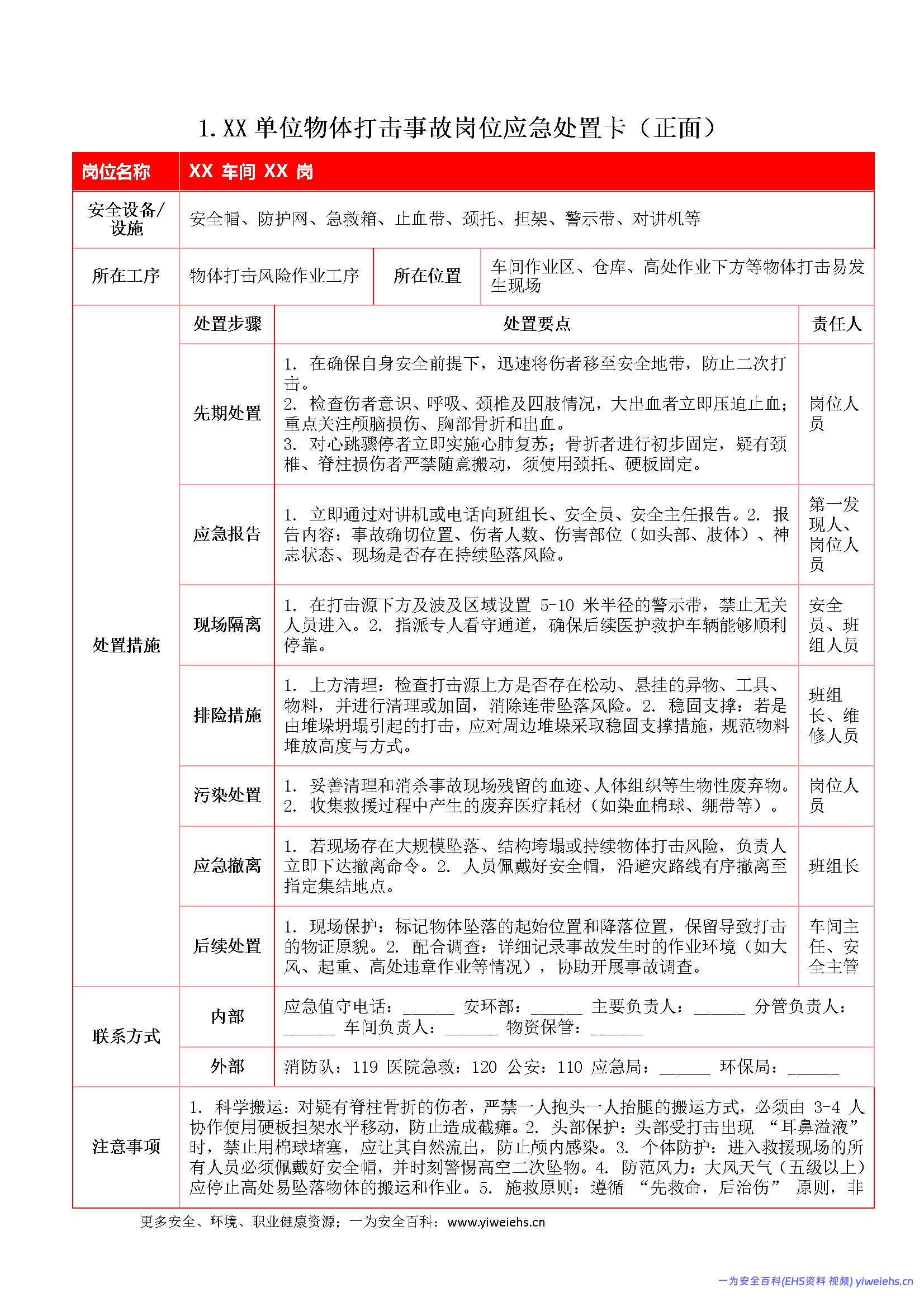
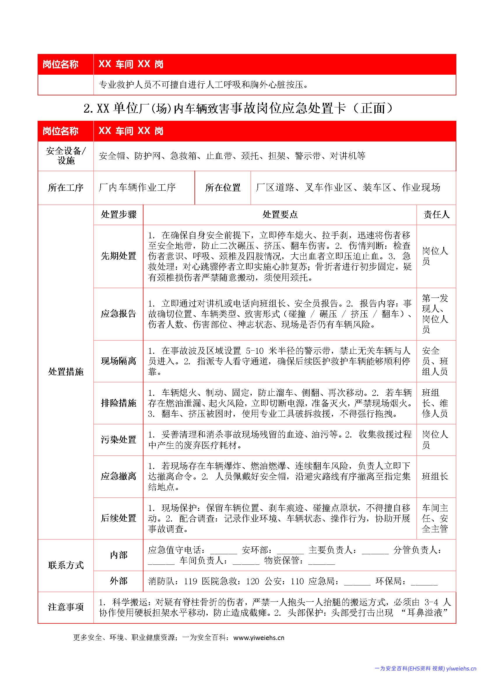
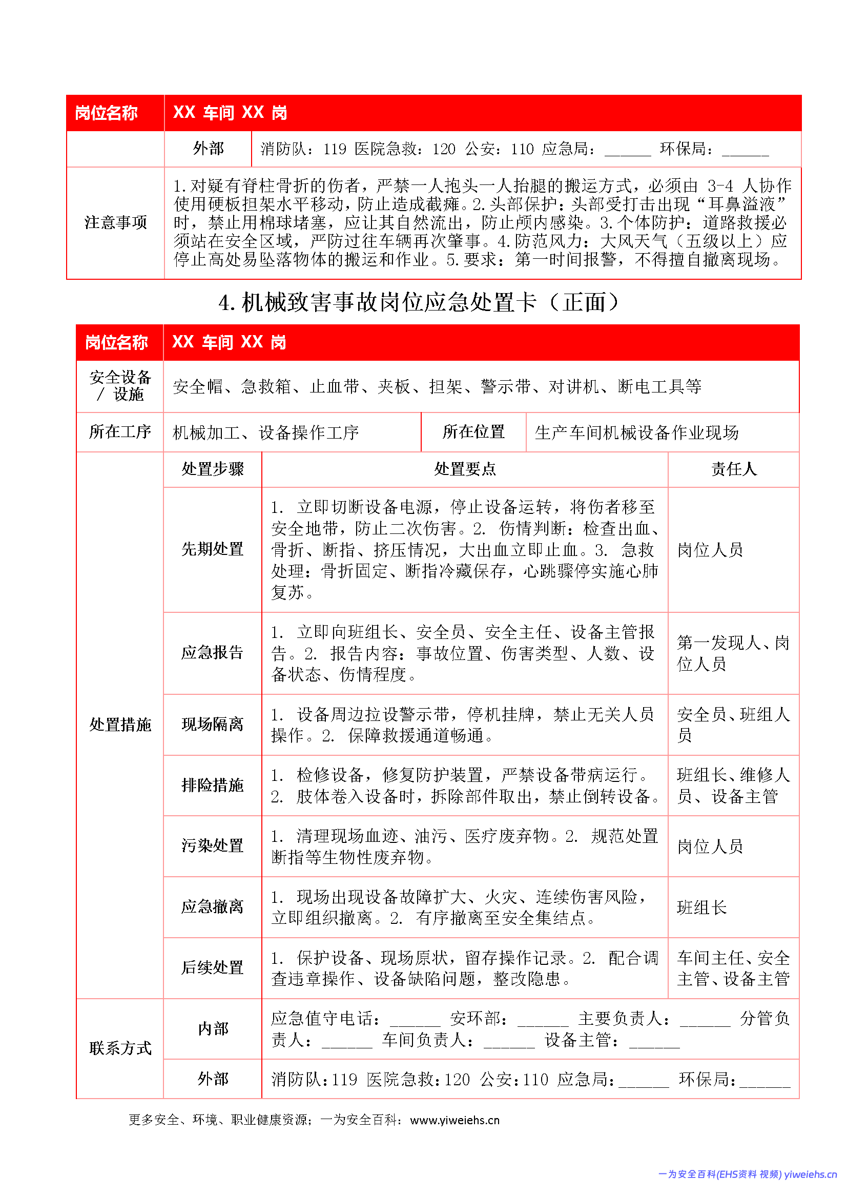
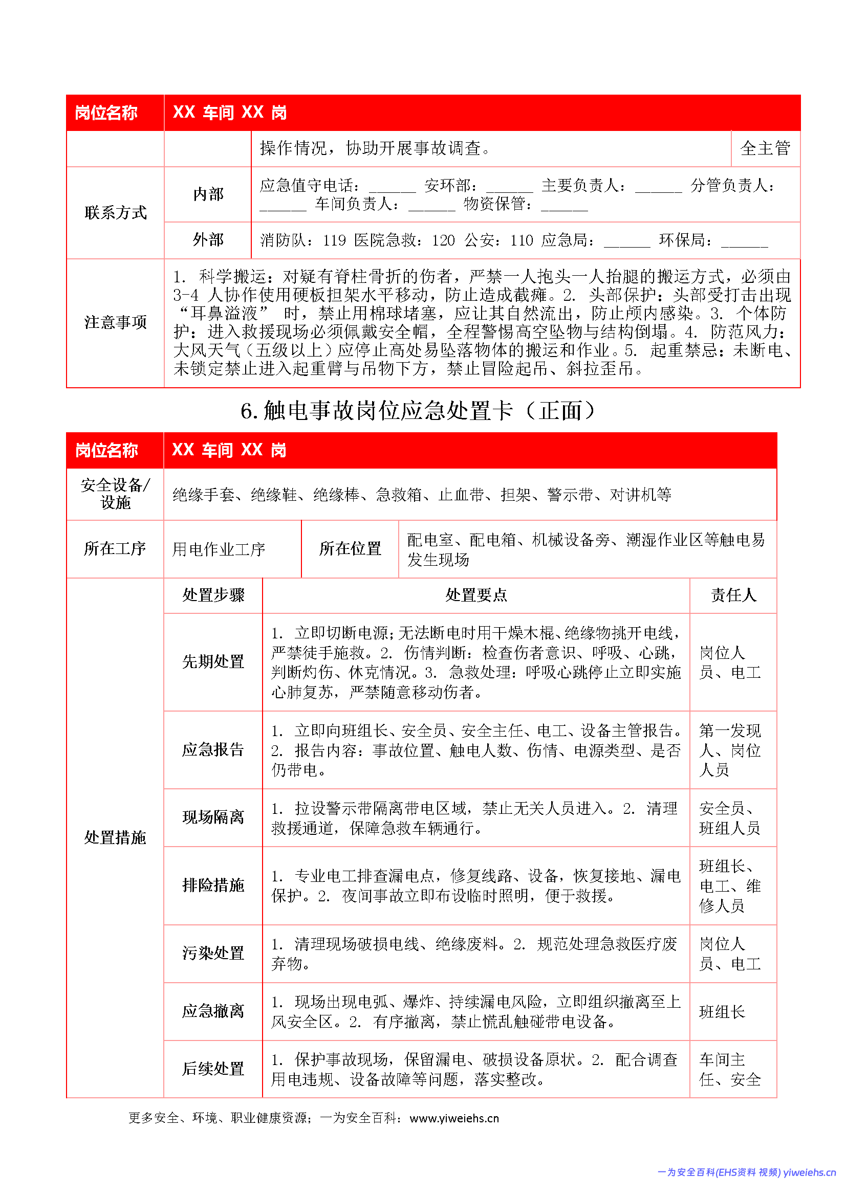
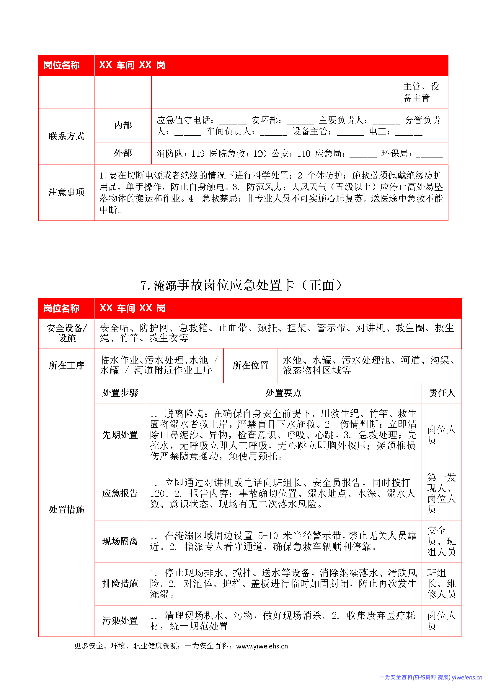
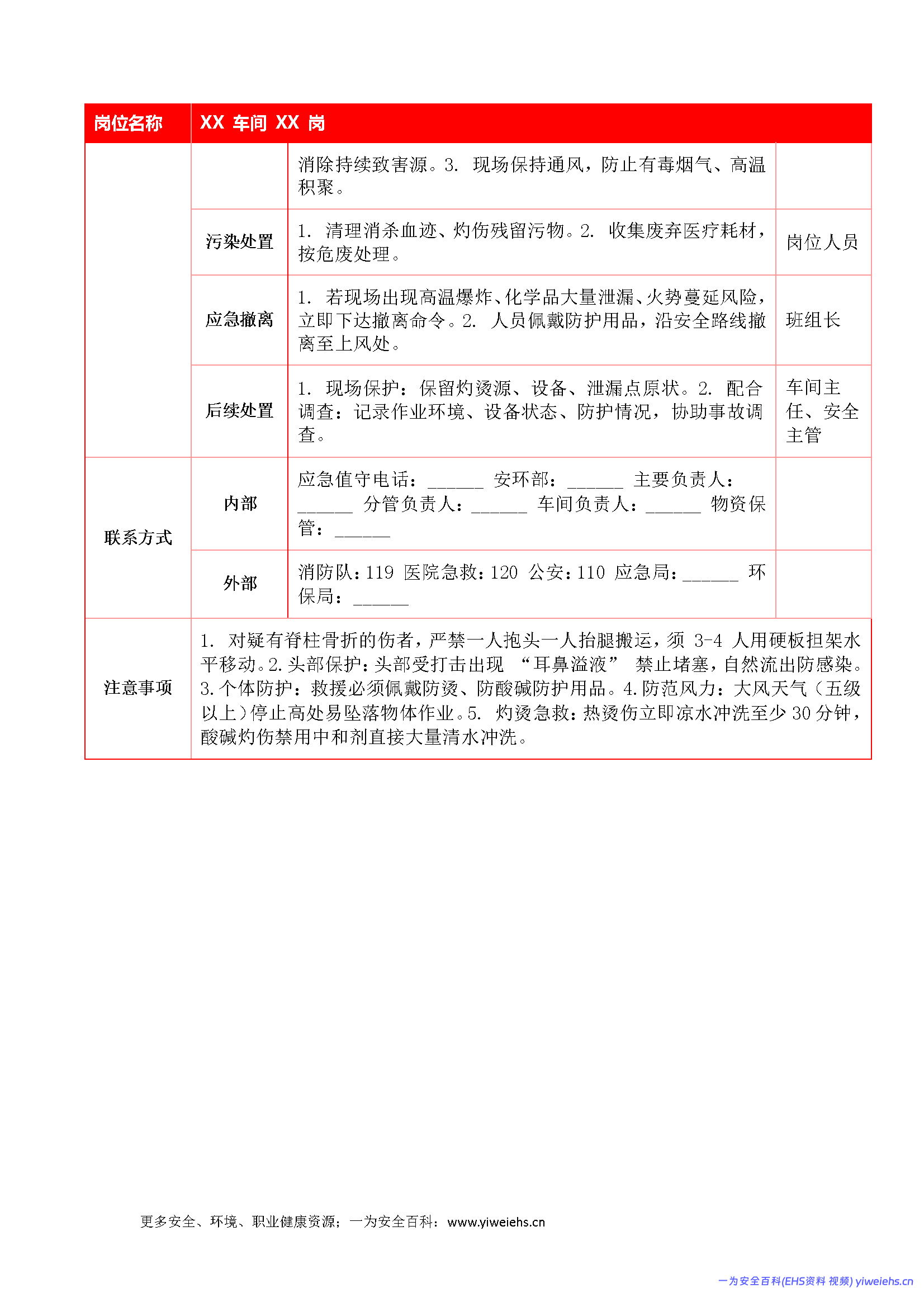
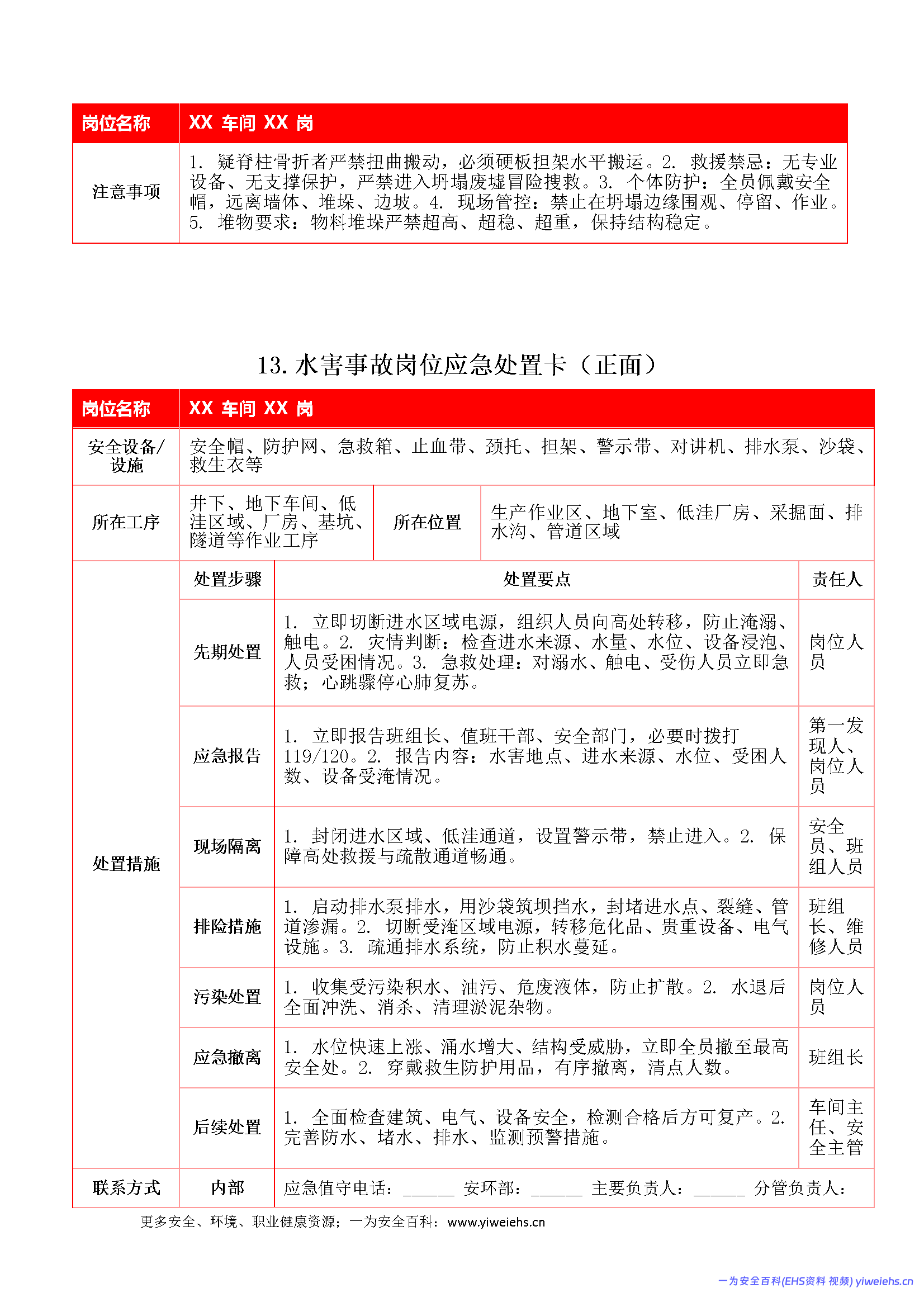
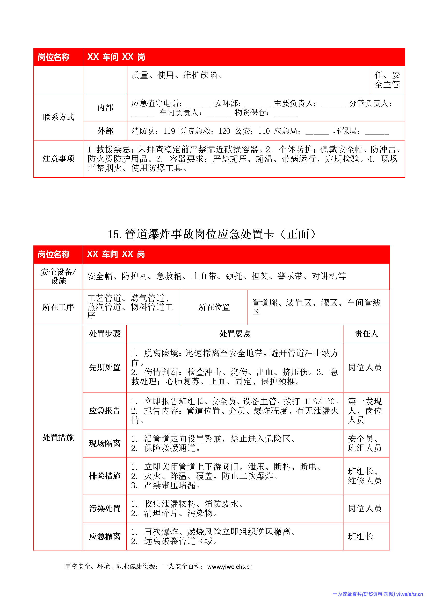
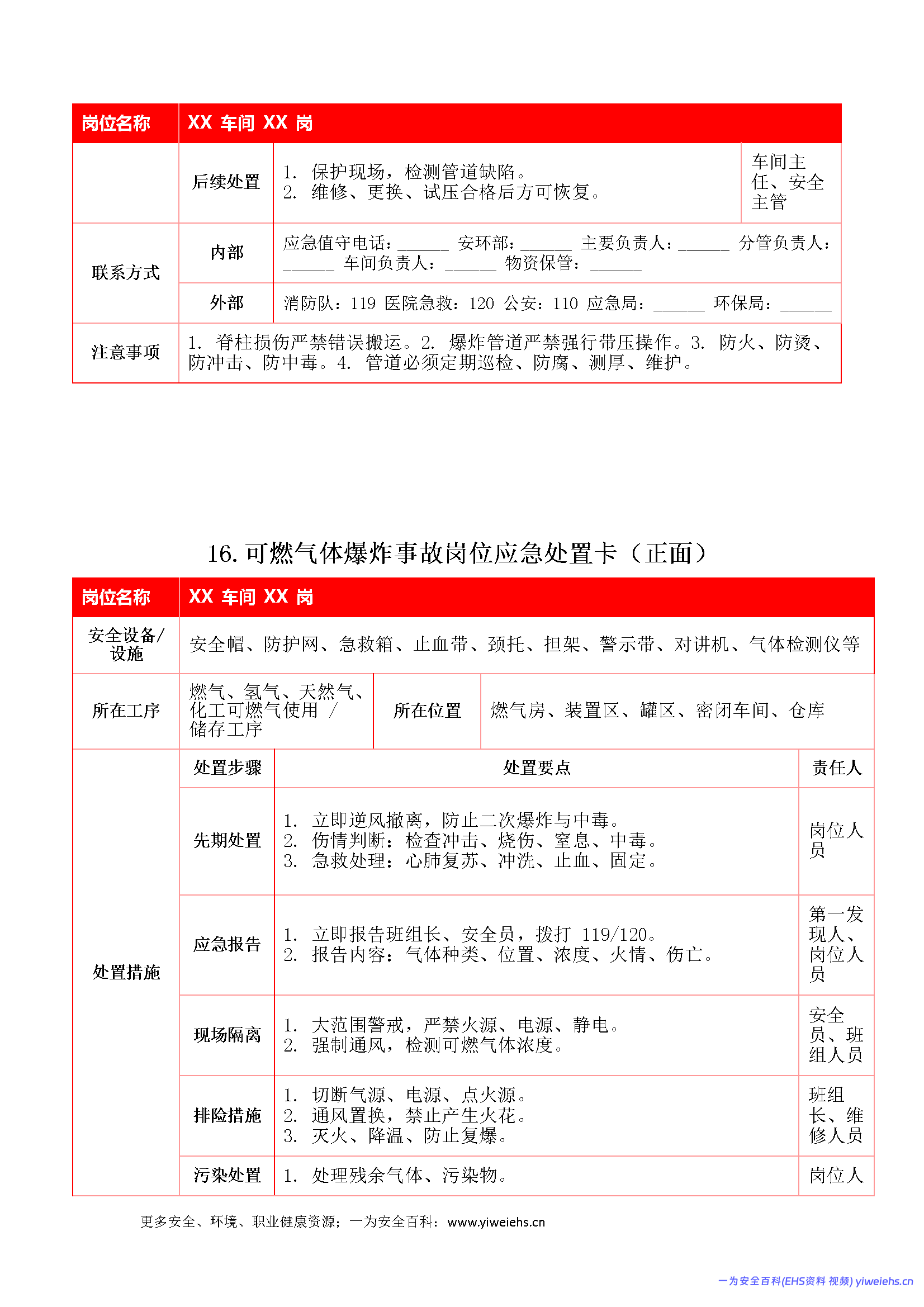
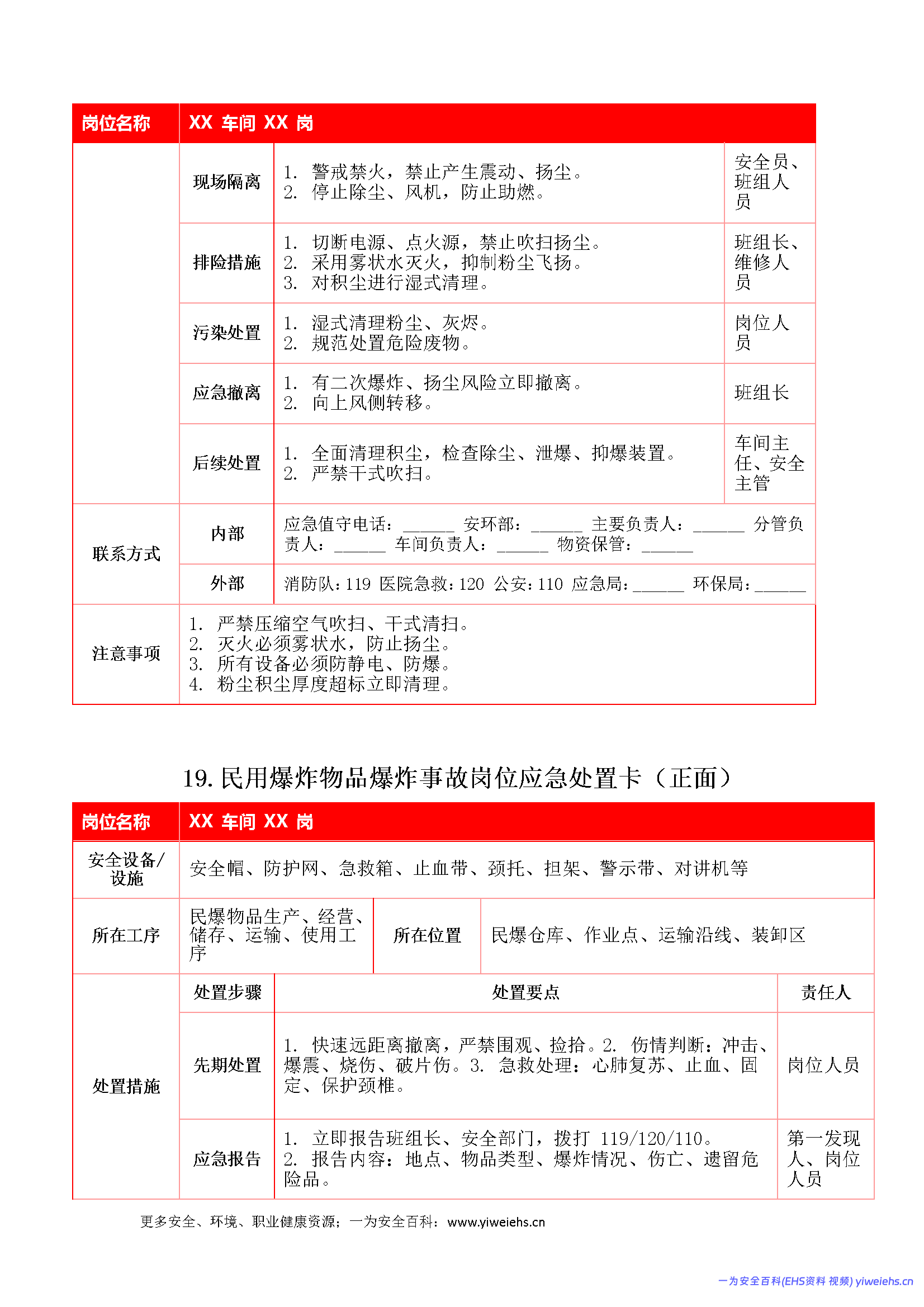
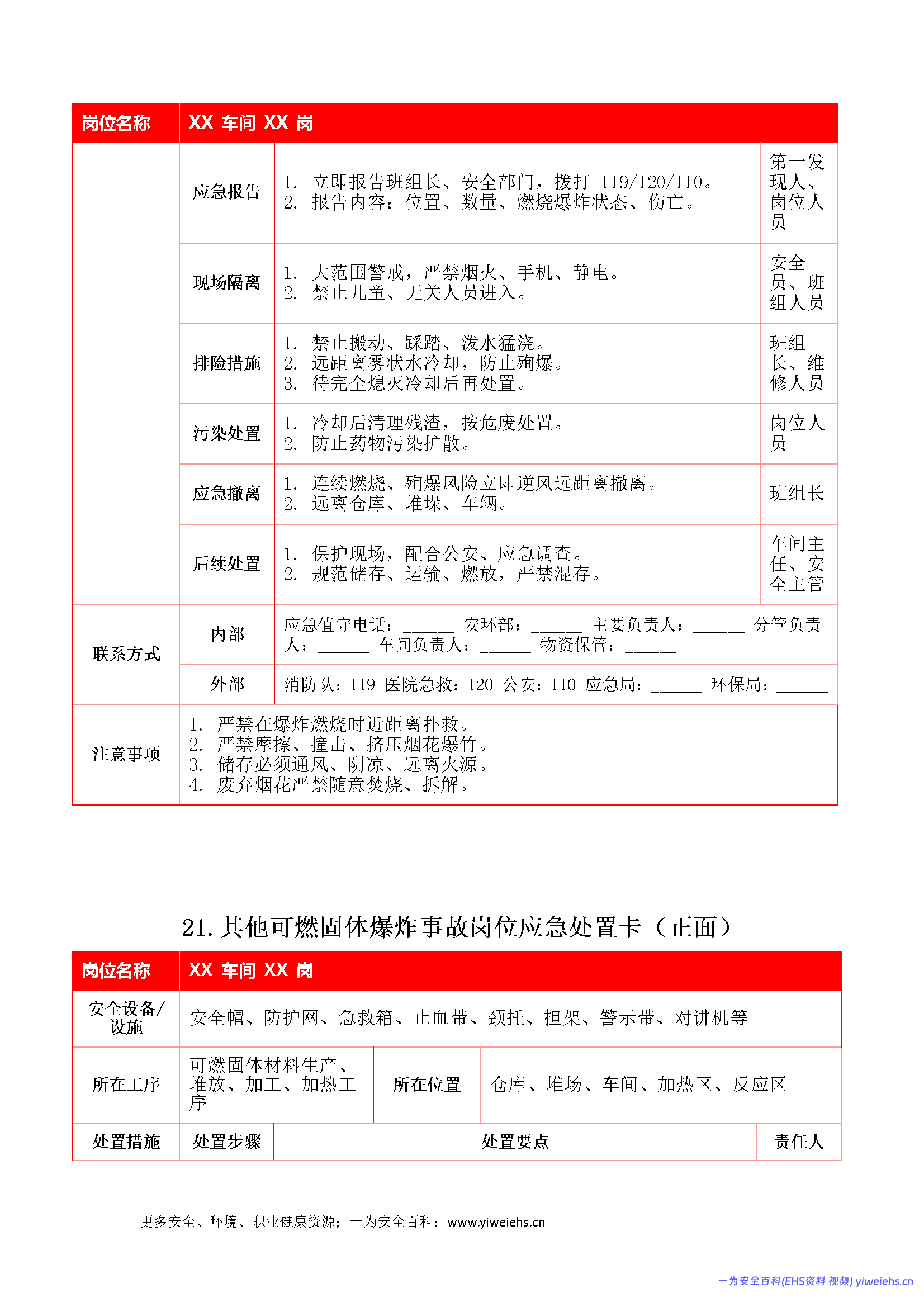
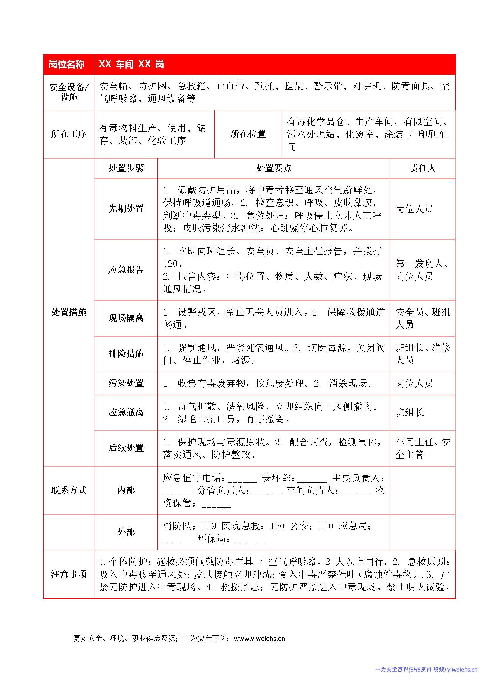
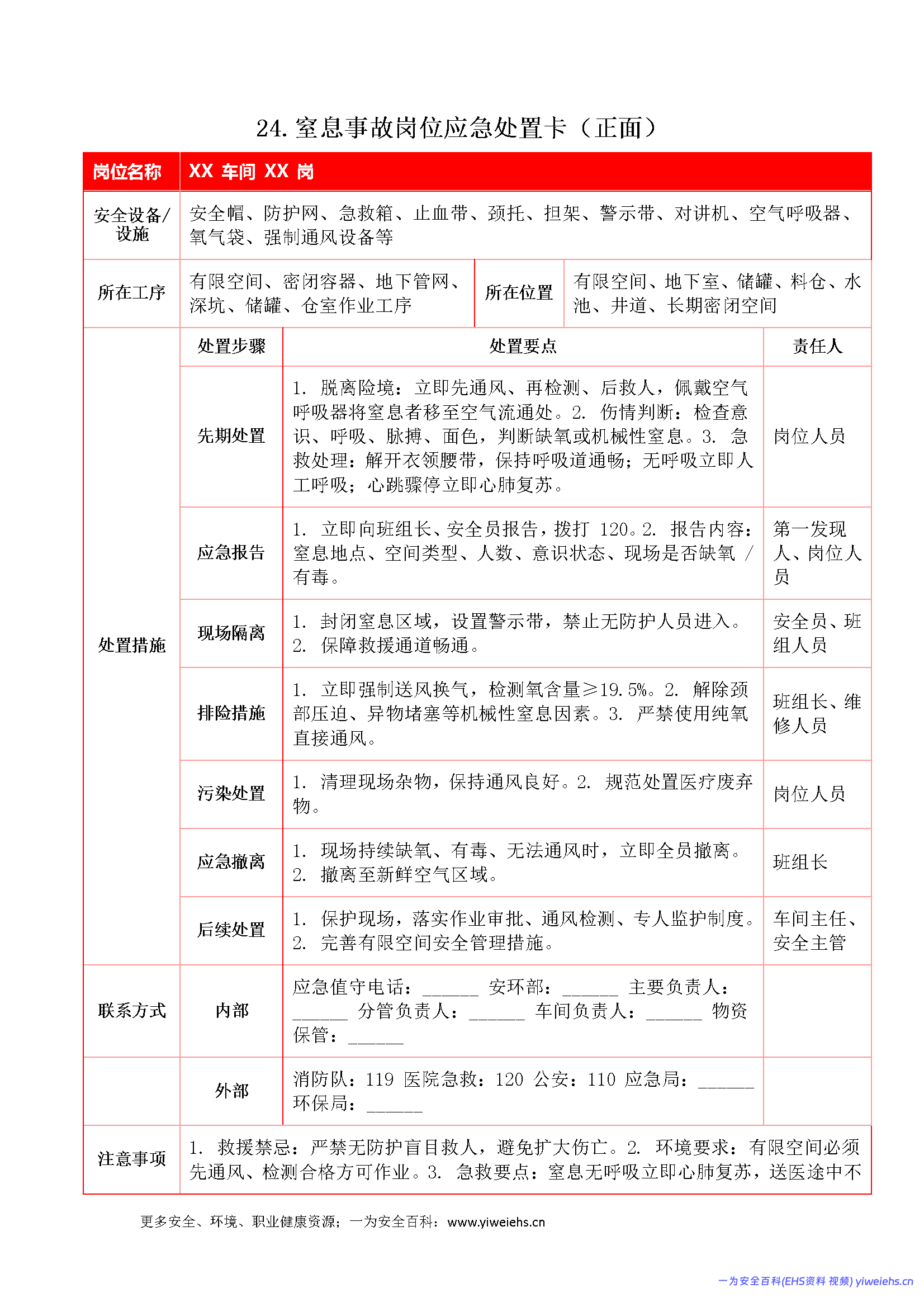
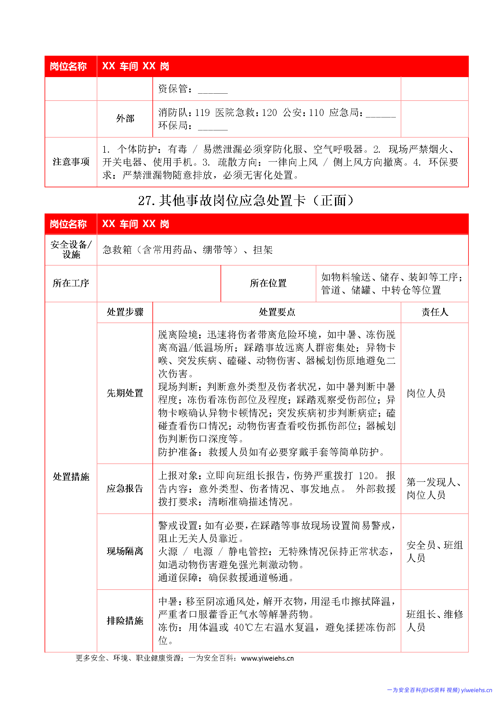
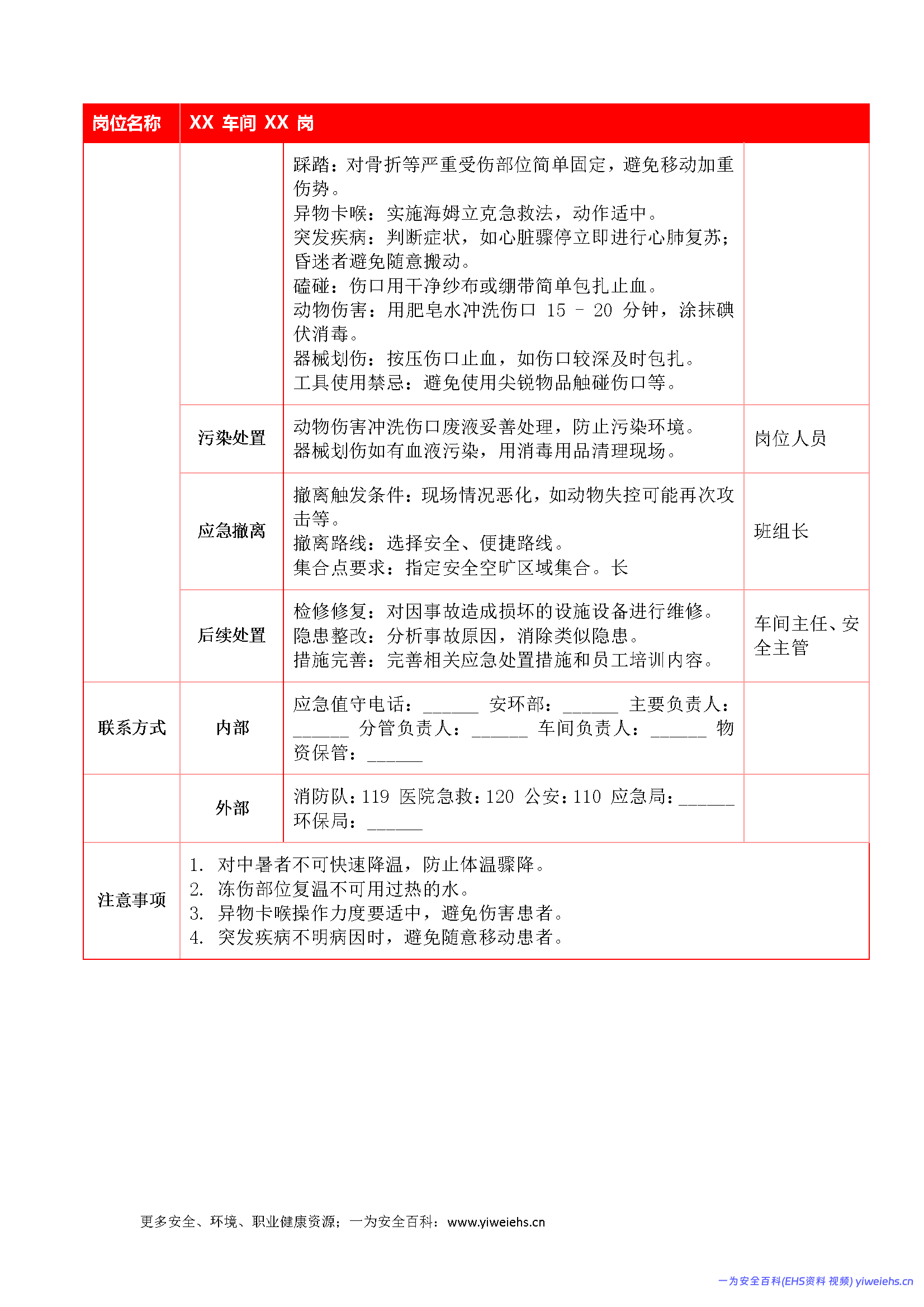
该文档《27类事故现场应急处置卡》是一份依据YJ/T 32-2025标准编制的企业生产安全事故应急处置指南,旨在为不同岗位提供标准化、流程化的现场应急响应方案。文档内容全面详尽,涵盖了从物体打击、车辆致害、机械伤害、触电、淹溺、灼烫、火灾、高处坠落等常见事故,到各类爆炸(容器、管道、可燃气体、粉尘、民用爆炸物等)、中毒、窒息、滑坡、泄漏等共计27种事故类型。
每类事故的处置卡均采用统一结构,包含岗位名称、安全设备/设施、所在工序与位置、详细的处置措施(先期处置、应急报告、现场隔离、排险措施、污染处置、应急撤离、后续处置)、联系方式(内部与外部)以及关键注意事项。其核心原则是“先救命、后治伤”,强调在确保自身安全的前提下进行科学救援,并严格遵循报告、隔离、排险、撤离和后续调查的标准化流程。文档特别注重对伤者的科学处理(如脊柱损伤的搬运禁忌、心肺复苏的实施条件)、对次生灾害的防范(如爆炸后的警戒、泄漏物的控制)以及对事故现场的保护,以配合后续调查。同时,文档反复强调个体防护的重要性,并根据不同事故类型配备了相应的专业防护装备。
相关主题作品推荐
可能感兴趣的作品































