【PPT】GB55037-2022《建筑防火通用规范》学习研讨课件预览:
【PPT】GB55037-2022《建筑防火通用规范》学习研讨课件内容介绍:
该文档是关于《建筑防火通用规范》(GB55037-2022)的学习研讨材料,围绕建筑防火各关键环节展开详细规定,旨在为建筑全生命周期(规划、设计、施工、使用、维护及既有建筑改造)的防火工作提供明确、可执行的技术标准与要求,具体内容分八大核心章节呈现:
一、总则
适用范围:除生产和储存民用爆炸物品的建筑外,新建、改建、扩建建筑的全流程防火,以及既有建筑改造、使用、维护中的防火,均需执行本规范;既有建筑改造需结合建筑现状、改造后规模、火灾危险性及用途,确定防火技术要求,确保达到规范的目标、功能与性能标准。
特殊场所布局:城市消防站需位于易燃易爆危险品场所或设施全年最小频率风向的下风侧,与加油站、加气站等的用地边界距离不小于 50m,与甲、乙类厂房及易燃易爆危险品储存场所距离不小于 200m;其执勤车辆主出入口与人员密集大型公共建筑主要疏散出口距离不小于 50m。
责任与处罚:工程建设技术方法和措施是否符合规范由相关责任主体判定,创新性技术需论证且满足性能要求;违反规范将依据法律法规处罚。
二、基本规定
(一)目标与功能
防火目标:保障人身、财产安全及人身健康;保障重要使用功能与生产、经营、重要设施运行连续性;保护公共利益;保护环境、节约资源。
功能要求:建筑承重结构在火或高温作用下,设计耐火时间内需正常承载;建筑内需设置满足人员安全疏散和避难的设施;建筑内外防火分隔能在设定时间阻止火灾蔓延;建筑总平面布局及与相邻建筑间距需满足消防救援要求。
防爆与防静电:有可燃气体、蒸气、粉尘、纤维爆炸危险的场所,需防爆炸条件形成,采用泄压、抗爆等措施时,保证主要承重结构在爆炸压强下正常承载;该类危险环境内,可能产生静电的设备和管道需具备防静电机能。
可燃物质防控:散发较空气轻的可燃气体、蒸气的场所,需防其在室内积聚;散发较空气重的可燃气体、蒸气或有粉尘、纤维爆炸危险的场所,楼地面需不发火花(绝缘整体面层需防静电)、内表面需平整易清扫,地沟需防可燃物质积聚及火灾蔓延。
(二)消防救援设施
设施适配性:消防救援设施需与建筑高度(埋深)、进深、规模适配,满足救援需求;建筑与消防车登高操作场地对应范围内,需设直通室外的楼梯或直通楼梯间的入口。
消防救援口设置:除特殊要求建筑和甲类厂房外,建筑外墙需设消防救援口,每个防火分区对应救援操作面不少于 2 个;无外窗建筑每层设,有外窗建筑自三层起每层设,救援口净宽高不小于 1.0m(利用门时净宽不小于 0.8m),需易开启 / 破拆(玻璃窗用安全玻璃)且有永久明显标识。
排烟与消防电梯:封闭楼梯间、防烟楼梯间(设机械加压送风且靠外墙或直通屋面)顶部或最上一层外墙需设常闭式应急排烟窗,具备手动和联动开启功能;特定场所(如任一层建筑面积超 2500㎡的丙类厂房 / 仓库、商店营业厅等,总建筑面积超 1000㎡的歌舞娱乐场所房间及走道等)需设应急排烟排热设施,具备手动、联动或温控自动开启功能;除特殊建筑(城市综合管廊、交通隧道等)外,建筑高度超 33m 的住宅、5 层及以上且建筑面积超 3000㎡的老年人照料设施等需设消防电梯,每个防火分区不少于 1 部,消防电梯前室需直通室外或专用通道,使用面积、防火分隔等有明确要求,电梯本身需满足载重量(不小于 800kg)、防水等级、标识、内部装修(A 级燃烧性能)及通讯设备(专用消防对讲电话、视频监控终端)等规定。
三、建筑总平面布局
防火间距原则:工业与民用建筑需结合使用性质、高度、耐火等级、火灾危险性确定防火间距,保证任意一侧建筑外墙受相邻建筑火灾辐射热强度低于临界引燃值。
特殊场所间距:甲、乙类物品运输车的汽车库、修车库、停车场与人员密集场所间距不小于 50m,与其他民用建筑不小于 25m,与明火或散发火花地点不小于 30m;甲类厂房与人员密集场所间距不小于 50m,与明火或散发火花地点不小于 30m;甲类仓库与高层民用建筑、设人员密集场所的民用建筑间距不小于 50m,甲类仓库之间不小于 20m;除特定乙类仓库外,其他乙类仓库与上述民用建筑间距不小于 50m。
建筑连接与消防车道:通过连廊、天桥等连接的相邻建筑,防火间距按独立建筑确定;高层厂房、占地面积超 3000㎡的甲、乙、丙类厂房等需至少沿两条长边设消防车道;高层公共建筑(除受限仅设 1 条的情况)、占地面积超 3000㎡的其他单多层公共建筑需沿两条长边设消防车道,住宅至少沿一条长边设,仅设 1 条时需位于登高操作场地一侧;消防车道净宽、净空高度需满足消防车通行,坡度不大于 10%(兼做救援场地的需满足停靠和作业要求),长度超 40m 的尽头式车道需设回转场地;高层建筑至少沿一条长边设消防车登高操作场地,未连续布置的需保证救援范围覆盖全部消防扑救面。
四、建筑平面布置与防火分隔
(一)一般规定
平面布置原则:建筑平面布置需便于人员疏散避难,利于控火、控烟及减小火灾危害,同一建筑不同使用功能区域需防火分隔。
防火分区划分:结合建筑高度(埋深)、功能、火灾危险性划分防火分区,横向用防火墙分隔,竖向按自然楼层划分时(除允许敞开楼梯间的建筑),建筑面积按上下楼层未封闭开口连通区域面积之和计算;高层建筑主体与裙房未用防火墙和甲级防火门分隔时,裙房按主体要求划分防火分区;仅游泳池、消防水池水面等少数区域不计入防火分区建筑面积,其余均需计入。
特定区域分隔:住宅汽车库、锅炉房,建筑内厨房(套内自用厨房除外),医疗建筑手术室、产房等,儿童活动场所、老年人照料设施,部分消防设备用房等,需用防火门、防火窗、耐火极限不低于 2.00h 的防火隔墙和 1.00h 的楼板与其他区域分隔。
(二)工业建筑特殊要求
设备用房布置:燃油 / 燃气锅炉、可燃油油浸变压器等独立设备用房与民用建筑贴邻需用防火墙分隔,且不贴邻人员密集场所;附设在建筑内时,若位于人员密集场所上下层或贴邻,需防爆炸危及相邻区域,疏散门需直通室外或安全出口,用 2.00h 防火隔墙和 1.50h 不燃楼板分隔,门窗为甲级防火门窗;常(负)压燃油 / 燃气锅炉房不位于地下二层及以下,屋顶常(负)压燃气锅炉房与屋面安全出口水平距离不小于 6m,其他燃油 / 燃气锅炉房位于首层靠外墙或地下一层靠外侧,不贴邻消防救援专用出入口等;建筑内单间储油间燃油储量不超 1m³,设防火通气管和防流散设施,用 3.00h 防火隔墙与锅炉间、发电机间分隔。
消防水泵房布置:单独建造的消防水泵房耐火等级不低于二级,附设的用 2.00h 防火隔墙和 1.50h 楼板分隔,除特殊工程外不位于地下三层及以下,疏散门直通室外或安全出口,室内温度不低于 5℃且需防水淹。
其他禁忌与分隔:汽车库不与甲、乙类生产场所或库房贴邻、组合建造;甲、乙类生产场所与仓库,有粉尘爆炸危险的生产场所、滤尘设备间,邮袋库、丝麻棉毛类物质库等不设地下或半地下;厂房内不设宿舍,甲、乙类厂房内不设辅助用房,贴邻的辅助用房耐火等级不低于二级且用 3.00h 抗爆墙分隔,丙类厂房内辅助用房用 2.00h 防火隔墙和 1.00h 楼板分隔并设独立安全出口;厂房内甲、乙、丙类中间仓库用防火墙和 1.50h 不燃楼板分隔;特定变(配)电站可贴邻甲、乙类厂房(用无开口防火墙或抗爆墙),其他变(配)电站需远离危险区域;仓库内用防火墙分隔防火分区或库房,甲、乙类库房内用无开口防火墙分隔;仓库内不设员工宿舍及无关用房,甲、乙类仓库不设辅助用房且不贴邻辅助用房,丙、丁类仓库内辅助用房用 2.00h 防火隔墙和 1.00h 楼板分隔并设独立安全出口。
五、建筑结构耐火
耐火极限要求:建筑高度超 100m 的建筑楼板耐火极限不低于 2.00h;一级耐火等级建筑上人平屋顶屋面板耐火极限不低于 1.50h,二级的不低于 1.00h。
结构耐火设计:金属、木、组合、钢筋混凝土等承重结构或构件,需按设计耐火极限和受力情况进行耐火性能验算、防火保护设计,或通过耐火试验验证性能。
工业建筑耐火等级:建筑高度超 50m 的高层厂房、超 32m 的高层丙类仓库等工业建筑耐火等级需为一级;建筑面积超 300㎡的单层甲、乙类厂房、高架仓库等耐火等级不低于二级;其余甲、乙类厂房,单多层丙类厂房等耐火等级不低于三级;丙、丁类物流建筑耐火等级不低于二级,作业区与辅助办公区需设独立安全出口,用 3.00h 防火隔墙和 2.00h 楼板分隔。
六、防火分隔设施与建筑保温
(一)防火分隔设施
防火墙与防火隔墙:防火墙需直接设在建基础或相应耐火性能的承重结构上,从楼地面基层隔断至结构梁、楼板或屋面板底面,与建筑外墙、屋顶相交及开口处需防火灾蔓延;防火隔墙同样需从楼地面基层隔断至结构构件底面,开口处需防火灾蔓延,住宅分户墙、单元墙等与建筑构件相交处需做防火封堵;建筑外墙上、下层开口间需设实体分隔结构,耐火性能不低于外墙要求,住宅相邻套房开口需满足防火蔓延要求。
竖井与管线防火:电梯井独立设置,内不敷设可燃气体、甲、乙、丙类液体管道及无关电线电缆,电梯层门耐火完整性不低于 2.00h;电气线路、各类管道穿过防火墙、防火隔墙等部位的孔隙需防火封堵,封堵组件耐火性能不低于分隔部位要求;通风、空调及防烟排烟系统管道穿过防火分隔部位,及未按防火分区独立设置的通风空调系统竖向与水平风管交接处,需防火灾通过管道蔓延。
防火门、窗、卷帘与玻璃墙:防火门、窗需能自动关闭且关闭后烟密闭,宿舍、老年人照料设施居室及旅馆客房的疏散门需满足烟密闭和自动关闭要求;防火门分甲级、乙级、丙级,不同部位(如防火墙、特定防火隔墙、电梯间、避难区域等)需对应使用不同等级的防火门;电气竖井、管道井等竖井检查门,根据建筑埋深、高度等情况,需使用甲级、乙级或丙级防火门;特定部位(如防火墙、2.00h 及以上防火隔墙)的窗需对应使用甲级或乙级防火窗;防火卷帘需能靠自重关闭、满足耐火和烟密闭要求,多樘分隔时需同步降落;防火玻璃墙耐火性能不低于所在防火分隔部位要求。
(二)建筑保温
通用要求:建筑外保温系统不采用燃烧性能低于 B2 级的材料,用 B1、B2 级材料时需防火灾沿立面或屋面蔓延。
特殊场所保温:飞机库外围护结构、内部隔墙、屋面保温隔热层用 A 级材料,大门及采光材料燃烧性能不低于 B1 级;人员密集场所及设人员密集场所的建筑,外墙外保温材料燃烧性能为 A 级。
住宅与其他建筑保温:住宅采用无空腔外墙外保温系统时,建筑高度超 100m 用 A 级材料,27-100m 用不低于 B1 级材料;其他建筑采用无空腔外墙外保温系统时,高度超 50m 用 A 级材料,24-50m 用不低于 B1 级材料;采用有空腔外墙外保温系统时,高度超 24m 用 A 级材料,不超 24m 用不低于 B1 级材料,且空腔需在每层楼板处防火分隔与封堵。
七、安全疏散与避难设施
(一)一般规定
疏散出口与楼梯宽度:疏散出口需分散布置,房间疏散门直通安全出口;地上楼层疏散楼梯净宽度不小于上部各层最大值,地下楼层不小于下部各层最大值;疏散出口门、室外疏散楼梯净宽不小于 0.80m,住宅户门净宽不小于 0.80m,18m 及以下住宅(一边设栏杆)室内疏散楼梯净宽不小于 1.0m,其他住宅及公共建筑室内疏散楼梯、疏散走道、首层疏散外门净宽不小于 1.1m;超 4.0m 宽的疏散楼梯、台阶或坡道需用扶手栏杆分隔成不大于 2.0m 的区段。
疏散距离与环境:最大疏散距离需结合建筑耐火等级、火灾危险性等确定,房间内任一点至疏散门距离不大于袋形走道两侧或尽端房间疏散门至最近安全出口的最大允许距离;疏散通道、走道、出口处无影响疏散的物体,需设明显指示标志,净高度不小于 2.1m,防火分区分隔处设疏散门。
疏散门与楼梯间要求:疏散出口门(除特定仓库首层推拉门 / 卷帘门)为平开门或火灾时可平开,甲、乙类生产 / 储存场所等特定场所疏散门向疏散方向开启;疏散门关闭后可从任意一侧手动开启,开向楼梯间或走道的门开启后不减少有效净宽,公共建筑闸口、门禁疏散门火灾时需自动释放且内部易开启;住宅疏散楼梯间内若设可燃气体管道需用敞开楼梯间并防泄漏,其他建筑楼梯间及前室不设可燃或助燃气体管道,楼梯间及前室与其他部位防火分隔不使用卷帘;自然通风不满足防烟要求的楼梯间需机械加压防烟或用防烟楼梯间;通向避难层的疏散楼梯需经避难区上下,除通向避难层的楼梯外,其他楼梯间平面位置不变或疏散路线连续;地下 / 半地下建筑、人防工程等的疏散楼梯间,埋深不大于 10m 或层数不大于 2 层用封闭楼梯间,埋深超 10m 或层数不小于 3 层用防烟楼梯间,地下与地上楼梯间在直通室外楼层用 2.00h 无开口防火隔墙分隔,且各楼层入口设标识;室外疏散楼梯栏杆高度不小于 1.10m,倾斜角度不大于 45°,3 层及以上建筑的梯段和平台用不燃材料,楼梯周围 2.0m 内墙面(除疏散门外)无其他开口,疏散门不正对梯段。
辅助疏散电梯:火灾辅助疏散电梯仅停靠特定楼层和首层,附近设用途标志和操作说明,需符合消防电梯规定;消防电梯或疏散楼梯间前室内的非消防电梯,防火性能不低于消防电梯。
(二)工业建筑疏散要求
厂房安全出口数量:甲类地上生产场所(面积超 100㎡或人数超 5 人)、乙类地上生产场所(面积超 150㎡或人数超 10 人)、丙类地上生产场所(面积超 250㎡或人数超 20 人)、丁戊类地上生产场所(面积超 400㎡或人数超 30 人)、丙类地下 / 半地下生产场所(面积超 50㎡或人数超 15 人)、丁戊类地下 / 半地下生产场所(面积超 200㎡或人数超 15 人),每个防火分区或楼层安全出口不少于 2 个。
厂房疏散楼梯类型:高层厂房和甲、乙、丙类多层厂房用封闭楼梯间或室外楼梯;建筑高度超 32m 且任一层人数超 10 人的厂房用防烟楼梯间或室外楼梯。
仓库安全出口数量:占地面积超 300㎡的地上仓库、面积超 100㎡的地下 / 半地下仓库,安全出口不少于 2 个;仓库内面积超 100㎡的房间疏散出口不少于 2 个。
(三)公共建筑疏散要求
安全出口数量:公共建筑每个防火分区或楼层安全出口不少于 2 个,仅设 1 个的需满足特定条件(如单层 / 多层公共建筑首层面积不大于 200㎡且人数不大于 50 人,或除特定场所外符合表 7.4.1 规定)。
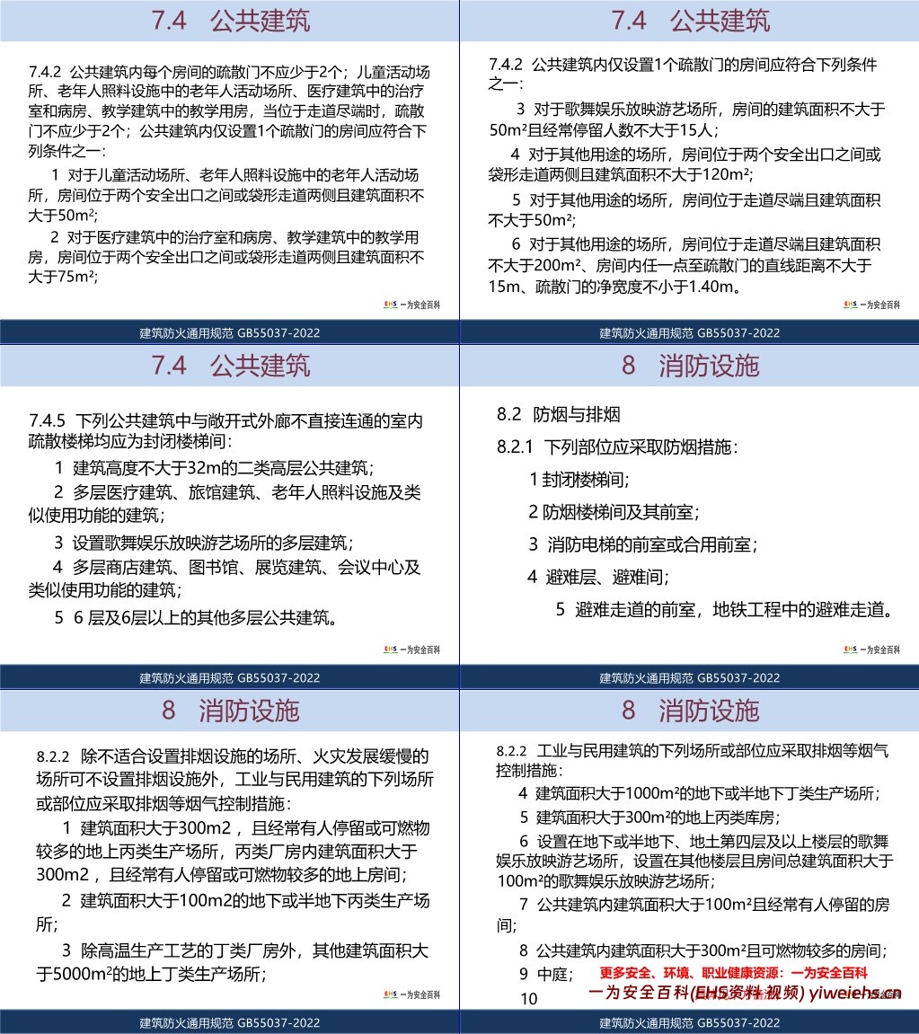
房间疏散门数量:公共建筑每个房间疏散门不少于 2 个,儿童活动场所、老年人活动场所等特定场所位于走道尽端时疏散门不少于 2 个;仅设 1 个疏散门的房间需符合面积、位置等条件(如儿童活动场所房间面积不大于 50㎡且位于安全出口之间或袋形走道两侧,歌舞娱乐场所房间面积不大于 50㎡且停留人数不大于 15 人等)。
疏散楼梯类型:建筑高度不大于 32m 的二类高层公共建筑、多层医疗建筑、旅馆、老年人照料设施等,与敞开式外廊不直接连通的室内疏散楼梯均为封闭楼梯间。
八、消防设施(防烟与排烟)
防烟部位:封闭楼梯间、防烟楼梯间及其前室、消防电梯前室或合用前室、避难层(间)、避难走道前室及地铁工程避难走道,需采取防烟措施。
排烟部位:除不适合或火灾发展缓慢的场所外,建筑面积超 300㎡且经常有人停留或可燃物较多的地上丙类生产场所及房间、超 100㎡的地下 / 半地下丙类生产场所、超 5000㎡的地上丁类生产场所(高温工艺除外)、超 1000㎡的地下 / 半地下丁类生产场所、超 300㎡的地上丙类库房、特定楼层的歌舞娱乐放映游艺场所(地下 / 半地下、地上四层及以上或其他楼层房间总面积超 100㎡)、公共建筑内超 100㎡且经常有人停留的房间、超 300㎡且可燃物较多的房间及中庭,需采取排烟等烟气控制措施。










