《职业病防治法解读》文档全面阐述了《中华人民共和国职业病防治法》的核心内容、实施要点及相关配套法规。该法于2001年通过,自2002年5月1日起施行,并历经2011年、2016年、2017年和2018年四次修订,最新修正于2018年12月29日。全文共7章90条,确立了“预防为主、防治结合”的基本方针,并构建了由用人单位负责、行政机关监管、行业自律、职工参与和社会监督的综合机制,实行分类管理和综合治理。
文档首先界定了职业病的范围,即企业、事业单位和个体经济组织的劳动者在职业活动中,因接触粉尘、放射性物质及其他有毒、有害物质等因素而引起的疾病。构成法定职业病需满足四个要件:劳动者身份、明确的职业史、接触职业危害因素以及所患疾病属于国家公布的《职业病分类和目录》。目前,我国《职业病分类和目录》(2025版)包含12大类135种职业病,涵盖了尘肺病、职业性放射性疾病、化学中毒、物理因素所致疾病、肿瘤、皮肤病等多种类型。同时,《职业病危害因素分类目录》列出了6大类共459种危害因素。
文档重点强调了用人单位在职业病防治中的主体责任,包括为劳动者创造符合国家职业卫生标准的工作环境、建立健全职业病防治责任制、依法参加工伤社会保险等。围绕职业病防治工作的五个主要关口,文档进行了详细解读:
第一个关口:前期预防。核心是建设项目的职业卫生“三同时”制度(即职业病防护设施与主体工程同时设计、同时施工、同时投入生产和使用)。具体措施包括在可行性论证阶段进行职业病危害预评价,在设计阶段进行防护设施设计审查,在竣工验收前进行危害控制效果评价,并在竣工验收时完成防护设施验收。此外,用人单位还需向安全生产监督管理部门申报职业病危害项目,并委托有资质的机构定期对工作场所的危害因素进行检测与评价。
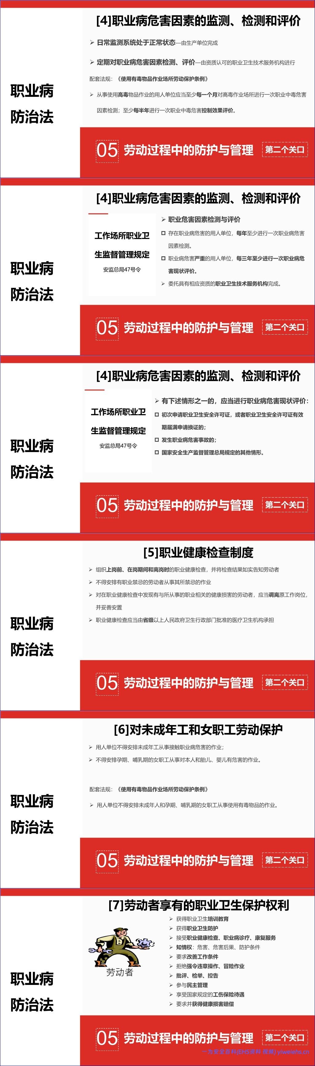
第二个关口:劳动过程中的防护与管理。要求用人单位设置或指定职业卫生管理机构,配备专职或兼职人员;制定防治计划和实施方案;建立健全包括责任制、管理制度、操作规程、职业卫生档案和劳动者健康监护档案在内的各项制度。特别强调了对未成年工和孕期、哺乳期女职工的特殊保护。劳动者在此过程中享有获得培训、防护、健康检查、知情、拒绝违章作业、检举控告及享受工伤保险等多项权利。
第三个关口:职业病诊断与病人保障。明确了职业病诊断必须由省级以上卫生行政部门批准的医疗卫生机构进行,劳动者可在用人单位所在地、户籍地或经常居住地进行诊断。诊断依据包括职业史、危害接触史、临床表现及辅助检查结果,并遵循“疑病从有”的原则。对于疑似职业病病人,诊断和医学观察期间的费用由用人单位承担,且不得解除劳动合同。确诊的职业病病人依法享有治疗、康复、调岗、岗位津贴、工伤保险及民事赔偿等待遇,其权益不因工作单位变更而改变。
第四个关口:监督检查。明确了卫生行政部门与安全生产监督管理部门在职业病防治工作中的不同职责分工,共同对用人单位进行监督。
第五个关口:法律责任。规定了对违法行为的处罚措施,包括警告、罚款、责令停止作业乃至关闭等行政处罚,情节严重的可追究刑事责任,并需承担民事赔偿责任。
相关主题作品推荐
可能感兴趣的作品








