该文档《员工安全行为与应急知识培训》全面系统地介绍了企业员工在工作场所中应掌握的安全行为规范和应急处理知识,内容涵盖危险源识别、常见事故类型及防治、事故应急响应流程以及现场应急救护技能等。
首先,在危险源识别与风险评价部分,文档定义了安全、风险、危险源等核心概念,并强调危险源辨识是控制事故的第一步。危险源分为“根源”(如能量物质)和“状态”(如防护措施缺陷),并列举了包括高处坠落、触电、机械伤害、火灾爆炸、中毒窒息等在内的多种危险场景。通过提示法引导员工自查岗位是否存在滑倒、坠落、化学品暴露、噪声振动等危害,倡导“四不伤害”原则(不伤害自己、不伤害他人、不被他人伤害、保护他人不受伤害)。
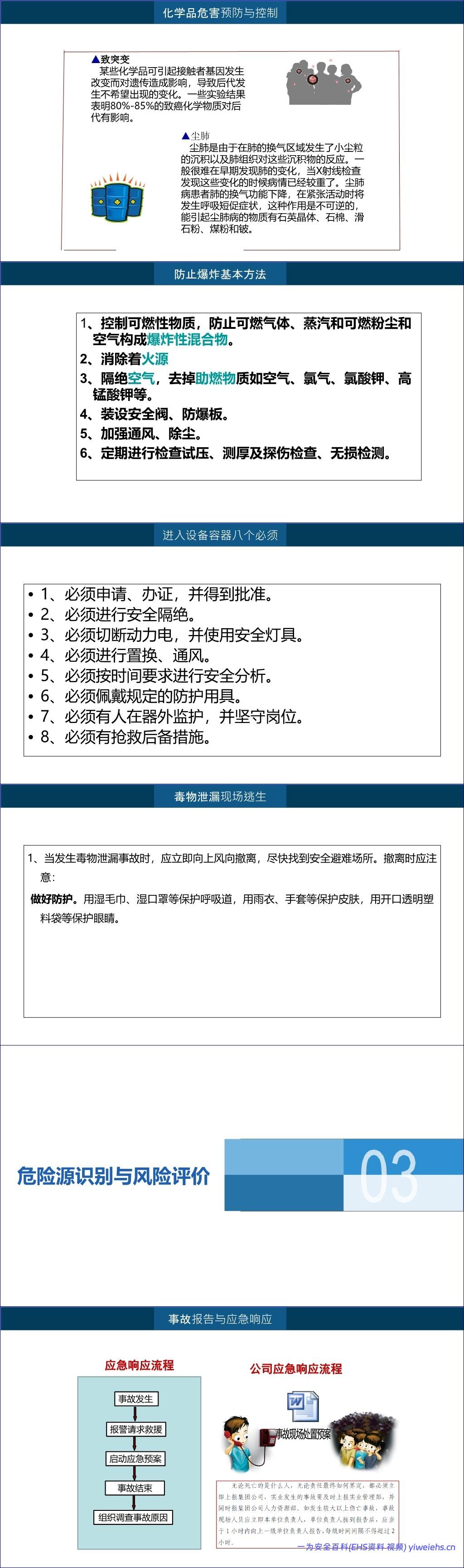
其次,常见事故类型与防治措施详细分析了高处作业、物体打击、触电、机械伤害、火灾爆炸、坍塌及受限空间作业中的窒息中毒等事故的成因与预防方法。特别针对化学品危害进行了深入讲解,包括其燃爆特性(如爆炸极限、闪点)、毒性作用途径(吸入、食入、皮肤吸收)及其对人体的多种危害,如刺激、过敏、缺氧、全身中毒、致癌、致畸、致突变和尘肺等。同时提出了防止爆炸的六大基本方法和进入设备容器的“八个必须”安全准则。
第三,在事故报告与应急响应方面,文档明确了“边报警边扑救、先救人后救物、防中毒防窒息”等应急原则,并详细说明了如何正确拨打119报火警。事故应急处理章节则提供了火灾、触电、煤气(一氧化碳)中毒等紧急情况下的具体避险与处置措施,包括灭火器的选择与使用、触电急救(断电、人工呼吸、心脏按压)以及煤气中毒的现场抢救步骤。
最后,现场应急救护部分教授了指压止血、包扎术(环形、螺旋、“8”字等)和心肺复苏术等基础急救技能。此外,文档还强调了员工上岗的基本要求,如穿戴劳保用品、禁烟禁酒,并提出了“三清”(清楚阀门、控制点、工艺指标)、“四懂”(懂原理、构造、性能、流程)、“五会”(会开停、操作、保养、排故)的专业能力标准。
综上所述,本文档是一份集理论、实操与规范于一体的综合性安全培训材料,旨在全面提升员工的安全意识和应急能力。
相关主题作品推荐
可能感兴趣的作品











